Gestão de Fluxo de Trabalho no BrERP (4.1)
Visão Geral
Em um ambiente corporativo é comum encontrar situações onde fluxos de trabalho são necessários:
- (Aprovação do Gerente) O Documento é preparado por subordinados ou especialistas e a autorização é dada por um gerente.
- Resumidamente, existe uma necessidade que o documento mova de uma mesa (ou pessoa) para outra mesa (ou pessoa) até chegar a última mesa (ou pessoa) no fluxo de trabalho, onde finalmente é completada e o trabalho no geral é considerado terminado. Durante este processo pode existir a possibilidade do conteúdo do documento ser modificado, enquanto estiver circulando.
- (Iteração entre Departamentos) Uma parte do trabalho é feita por um departamento (Ex: empacotamento de material pelo Departamento de Empacotamento) e a outra parte do trabalho é feita por outro departamento (Ex: Verificação dos pacotes pelo departamento de entrega).
- (Transição do Status do Documento) O Documento é mantido em status de rascunho por um período e quando todos os lançamentos forem feitos e verificados, o usuário completa o Documento.
- Ocasionalmente pode acontecer a necessidade de anular ou reverter um Documento já completado ou deletar o Documento no modo de rascunho.
- (Aprovação Baseada em Valor) A despesa (ou qualquer transação) que ultrapasse um determinado limite pode necessitar de aprovação de uma específica pessoa / designação.
- (Escalar e Compartilhar Responsabilidades) O negócio em questão pode desejar evitar atrasos devido a alguém estar sobrecarregado ou estar de férias. Nestes casos é importante:
- Tanto prover a capacidade de encaminhar o pedido de ação ou,
- Enviar o pedido de ação a um determinado grupo de pessoas para que então elas possam completar a atividade particular e gerar o próximo pedido de ação (se existir um) no fluxo de trabalho.
- (Orientação Geral) O negócio pode querer ajudar os funcionários com fluxo de dados padrões, o qual provê uma imagem relacionada aos processos e eliminam a necessidade de treinamento do negócio.
Como Funciona no BrERP?
O diagrama abaixo resume a configuração necessária para utilizar um fluxo de trabalho no BrERP:

O BrERP vem com as seguintes interfaces relacionadas ao fluxo de trabalho:
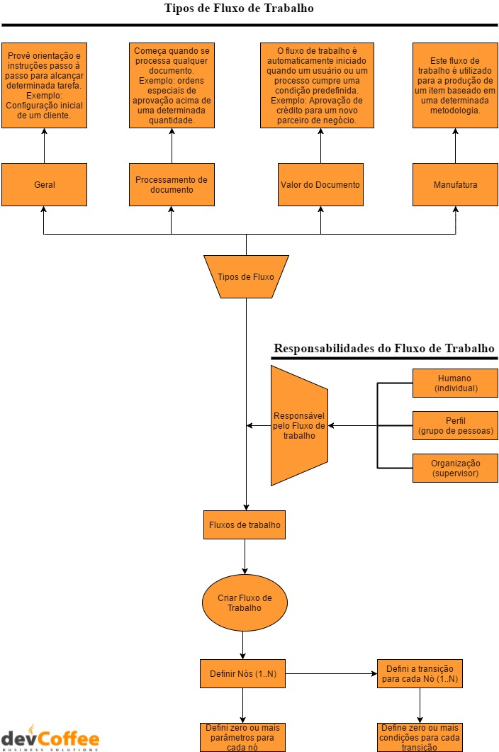
Tipo de fluxo de trabalho
O tipo de fluxo de trabalho determina como o fluxo de trabalho deve ser executado e e estão divididos em:
- Geral fluxo de trabalho provê listas de nós linkados os quais proveem um passo a passo. Isto permite realizar uma ação após a outra clicando nos nós.
- Processo do Documento fluxo de trabalho permite que negócios definam processos onde um grupo de pessoas precisa trabalhar em um determinado Documento.
- Valor de Documento fluxo de trabalho permite que negócios definam fluxos de trabalho que sejam invocados quando determinado critério de negócio for atingido. Você pode definir um critério predefinido no campo “Valor de Documento de Lógica” na Janela do fluxo de trabalho.
- Manufatura fluxo de trabalho permite o negócio especificar métodos para a manufatura de um item particular. O negócio pode especificar diferentes passos, aprovações e outros parâmetros de produção (Ex: tempo de espera, custo, etc.) envolvidos durante diferentes estágios de produção.
Responsável pelo Fluxo de Trabalho
O Responsável pelo fluxo de trabalho é a pessoa que irá executar uma determinada atividade e atualmente podem ser definidos com as seguintes opções:
- Humano (H) - O sistema permite a você especificar o usuário/contato específico que será responsável por executar uma atividade no fluxo de trabalho. Se o usuário/contato que não foi definido para este tipo de responsabilidade, então, o invocador do fluxo de trabalho se torna o responsável por executar as atividades do fluxo de trabalho.
- Organização (O) - O supervisor da organização será responsável por executar a atividade no fluxo de trabalho.
- Perfil (R) - Um grupo de pessoas será responsável por executar a atividade no fluxo de trabalho.
Fluxo de Trabalho
Esta Janela permite você definir os fluxos de trabalho do sistema

Como parte da definição de um fluxo de trabalho , frequentemente você irá precisar:
- Definir os nós

Quando estiver realizando a definição dos nós, é importante:
- Modo de Início - define se o nó será disparado manualmente ou automaticamente
- Modo de Finalização - define se o nó será finalizado manualmente ou automaticamente
- Unir Elemento - permite especificar como as transições de entrada são tratadas. Se você usar AND serão requeridas todas as threads concorrentes e se você selecionar XOR (padrão) somente uma thread será requerida.
- Separar Elemento - permite especificar como as transições de saída serão tratadas. AND representa múltiplas threads concorrentes e XOR (padrão) representa a primeira transição com uma condição válida (TRUE).
- Ação - perite a você especificar a ação que você quer realizar neste nó, por exemplo:
-
- Para um workflow geral (passo a passo) você precisa selecionar Janela do Usuário e especificar o nome da janela.
-
- Para aguardar (dormir) por um período, você precisa especificar Wait (Sleep) e especificar o tempo de espera
-
- Para enviar e-mails, você precisa selecionar EMail e definir os templates e destinatários
-
- Para executar outro fluxo de trabalho, você precisa selecionar Sub Workflow e especificar o nome do fluxo de trabalho
-
- Para executar um relatório você precisa selecionar Apps Report e especificar o nome do relatório
-
- Para executar um processo, você precisar selecionar Apps Process e especificar o nome do processo
-
- Para atuar em um documento, selecione Document Action e especifique uma ação de documento
-
- para alterar o valor de um campo específico do registro, selecione Set Variable e especifique o valor para o campo selecionado
-
- Para cenários de aprovação você irá precisar selecionar User Choice e especificar o nome da coluna
- Definir as transições entre os nós do fluxo de trabalho

- Definir condições (usando lógica AND / OR) nas quais a transição deve acontecer.

Editor de Fluxo de Trabalho
O editor de fluxo de trabalho permite editar um fluxo de trabalho existente. Usando o botão 'criar novo' você consegue criar um novo nó:

Selecionando um nó existente e utilizando o clique esquerdo, você pode gerenciar as transições:

Atividades de Fluxo de Trabalho
Esta interface permite visualizar as atividades atuais que estão aguardando alguma ação do usuário que está logado no sistema:

Gerenciar Atividades do Fluxo de Trabalho
Esta janela permite analisar detalhes da execução do fluxo de trabalho e seus dados relacionados:

Através desta janela você ainda será capaz de:
- Designar responsabilidades do fluxo de trabalho a outra pessoa ou (Novo contato ou novo fluxo de trabalho).
- Cancelar o fluxo de trabalho atualmente em execução

Fluxo de Trabalho para Empresa
Este processo permite movimentar customizações do fluxo de trabalho para empresas específicas:

Documentos relacionados
Criando um Fluxo de Orientação Geral / Passo a Passo Criando um Fluxo de Aprovação do Gerente / Iteração entre Departamentos Criando um Fluxo de Ação do Documento Criando um Fluxo de Aprovação por Valor