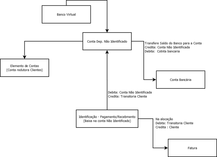
Controlando Depósitos não Identificados e Conta Virtual ()
Para isso :
1-Criar um Banco virtual
2-Criar uma conta bancária
3-Configurar a conta contábil para a desejada (aconselha a criar um elemento de contas redutor na conta de clientes)
Pronto, para utilizar deve-se :
1-Ao receber um depósito não identificado, faz uma transferência da conta virtual para a conta corrente bancária
2-Ao identificar o recebimento, faz o pagamento/recebimento na conta virtual
3-Aloca o pagamento recebimento ao cliente .
Veja o modelo abaixo :
